今天是:

水利部印发《水利工程生产安全重大事故隐患清单指南(2023年版)》

来源:中国水利微信公众号 发布日期:2023-11-20
字体: [大] [中] [小]

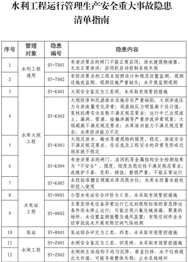
  根据国务院安委会办公室关于进一步完善隧道工程重大事故隐患判定工作的要求,结合水利行业实际情况,水利部监督司组织对《水利工程生产安全重大事故隐患清单指南(2021年版)》进行修订,形成了《水利工程生产安全重大事故隐患清单指南(2023年版)》。全文如下。

图片

图片

图片

图片

图片



相关附件:
往上 往下
打印 关闭
Baidu
map